Bem-vindo à página oficial da Assembleia da República

Nota de apoio à navegação

Nesta página encontra 2 elementos auxiliares de navegação: motor de busca (tecla de atalho 1) | Saltar para o conteúdo (tecla de atalho 2)
 
Compétences

Le stand de la présidence

L'Assembleia da República est l'assemblée représentative de tous les citoyens portugais, dotée de compétences législatives, de contrôle et relative à d’autres organes.


Compétence législative

L’Assembleia est l’organe législatif par excellence, l’initiative et la compétence en matière de révision de la Constitution lui sont propres. Sous réserve d’une compétence législative absolue et relative, et d’une compétence concurrente avec les organes disposant de la compétence législative, le Parlement peut légiférer sur toutes les matières, hormis l’organisation et le fonctionnement du gouvernement.

Sans préjudice du droit d’initiative législative que peuvent exercer devant l’Assembleia le gouvernement, les citoyens électeurs et les Assemblées législatives des régions autonomes, l’initiative de la loi et du référendum appartient aussi aux députés et aux groupes parlementaires.

Il y a des matières au sujet desquelles seule l’Assembleia peut légiférer. Il s’agit des matières relevant de sa réserve de compétence législative exclusive, desquelles font partie la « constitution politique » – élections et statut des titulaires des organes de souveraineté, organisation et le fonctionnement de la Cour Constitutionnelle, les partis politiques, le budget de l’État, le référendum, le régime du système de renseignements de la République et le secret d’État – et d’autres, telles que les bases générales de l’enseignement et de la défense national.

L’Assembleia da República peut autoriser le gouvernement à légiférer sur des matières relevant de sa réserve de compétence législative relative, dans le cadre de ce qu'il est convenu d'appeler la réserve relative de compétences législatives. Par exemple, sur les droits, les libertés et les garanties, la définition des infractions et des sanctions, les bases du système de sécurité sociale, la création d’impôts et le système fiscal, les bases de la politique agricole, le système monétaire, les baux ruraux et urbains, le statut des collectivités locales.

Les textes législatifs adoptés par l’Assembleia sont, en règle générale, votés à la majorité simple, désignés par décrets jusqu'à leur publication en tant que lois, après la promulgation du Président de la République et le contreseing du Premier ministre. L'adoption de certaines lois, appelées « lois organiques », doivent être adoptées à la majorité absolue des députés en exercice (elles portent, par exemple, sur les élections à l’Assembleia da República et à la Présidence de la République, les référendums, la défense nationale). La Constitution détermine également les matières qui doivent être adoptées à la majorité qualifiée des deux tiers des députés présents, pour autant qu’elle soit supérieure à la majorité absolue des députés en exercice.

Les lois qui approuvent des amendements à la Constitution, à la suite d’une procédure de révision constitutionnelle de l'initiative et de la compétence exclusives de l'Assembleia da República, sont désignées lois constitutionnelles et doivent être approuvées à la majorité des deux tiers des députés en exercice.


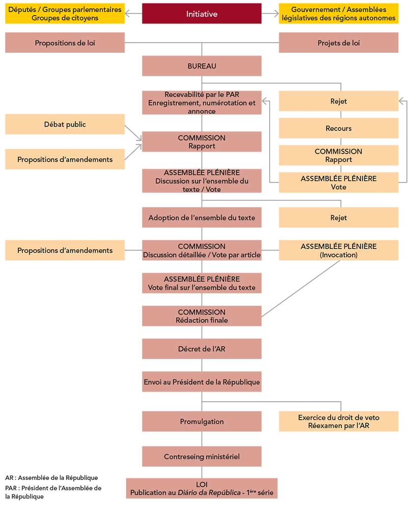
Diagramme de la procédure législative commune


Compétence de contrôle

L'Assemblée est chargée de veiller au respect de la Constitution et des lois, et contrôler l'action du gouvernement et de l'administration.

Le Premier Ministre est nommé après avoir entendu les partis représentés à l'Assembleia da República et compte tenu des résultats des élections législatives. Après son investiture, le gouvernement présente son programme à l'Assemblée de la République, qui l'examine dans un délai maximal de trois séances plénières. Au cours du débat sur le programme gouvernemental, tout groupe parlementaire peut proposer son rejet ou le gouvernement peut demander l'approbation d'un vote de confiance.

Le gouvernement peut demander à tout moment un vote de confiance sur des questions importantes présentant un intérêt national. De même, chaque groupe parlementaire peut déposer une motion de censure contre le gouvernement. L'adoption d'une motion de censure à la majorité absolue des députés en exercice ou le rejet d'un vote de confiance à la majorité simple des députés présents implique la démission du gouvernement.

Le gouvernement participe, au moins une fois par mois, à un débat en séance plénière avec les députés pour suivre l'activité gouvernementale.

Le débat se déroule en deux formats alternés, programmés par le Président de l'Assembleia da República en liaison avec le gouvernement, après avoir entendu la Conférence des présidents:

a) dans le premier, sur la politique générale, avec la présence du Premier ministre, développé en deux cycles, le débat est ouvert par l'intervention de l'un des partis avec représentation parlementaire, en alternance ;

b) dans le second, sur la politique sectorielle, le débat commence par une première intervention du ministre responsable du domaine de gouvernement sur lequel porte le débat, et le Premier ministre à la faculté d'être présent. Il se suivi d'une phase de questions parlementaires développées en deux cycles, avec le ministre accompagné des secrétaires et sous-secrétaires d'État qui l'assistent dans l'exercice de ses fonctions.

Le gouvernement participe également au débat en plénière dans le cadre du suivi par le Portugal du processus de construction européenne.

Les députés peuvent également soumettre des questions écrites ou demander des renseignements au gouvernement, appelées questions et requêtes.

Un débat de politique générale sur l'état de la Nation a lieu au cours de l'une des dix dernières réunions plénières de chaque session législative.

D'autres débats ont également lieu : des débats d'urgence, des débats thématiques et des débats d'actualité. Chaque groupe parlementaire peut proposer l'ouverture de deux débats à chaque session législative, sur des questions de politique générale ou sectorielle. On parle alors d'interpellation au gouvernement.

Les ministres doivent être entendus par les commissions parlementaires compétentes au fond au moins quatre fois à chaque session législative, y compris l'audition dans la spécialité de la discussion du budget de l'État, en plus d'assister à d'autres auditions et aux délibérations des commissions. Les commissions parlementaires peuvent demander la présence d'un citoyen ou d'un organisme public ou privé relevant de sa compétence pour superviser l'activité du gouvernement et de l'administration.

Toute question d'intérêt public relative au respect des lois ou des actes du gouvernement et de l'administration publique peut faire l'objet d'une enquête parlementaire, et ne peut concerner que les actes du gouvernement ou de l'administration qui ont eu lieu au cours de législatures précédentes à celle qui est en cour que si elle porte sur des d'affaires encore à l'examen, sur de faits nouveaux ou sur des faits connus ultérieurement.

Les enquêtes parlementaires sont menées par des commissions ad hoc créées spécialement pour chaque cas.

Les députés ont encore un autre instrument important de contrôle, à savoir la possibilité de demander l'examen des ordonnances adoptées par le gouvernement, sauf si elles relèvent de la compétence exclusive du gouvernement. L'Assembleia peut suspendre, en tout ou en partie, l'application d'une ordonnance jusqu'à la publication de la loi qui la modifie.


Compétences vis-à-vis des autres organes

Dans le cadre de la séparation de pouvoirs et de l'indépendance des organes de souveraineté, le Président de la République est investi de ses fonctions devant l'Assembleia da República. Il appartient également à l'Assembleia de consentir l'absence du Président de la République du territoire national et d'engager la procédure d'accusation contre le chef de l'État pour des crimes commis dans l'exercice de ses fonctions.

Il appartient également au Parlement de décider de la suspension des membres du gouvernement faisant l'objet de poursuites pénales, outre des pouvoirs relatifs à l'évaluation du programme du gouvernement et au vote sur les motions de censure ou de confiance.

Il appartient à l'Assembleia da República d'approuver les statuts politico-administratifs et les lois électorales des régions autonomes, sans préjudice de leur pouvoir exclusif d'initiative, et d'accorder aux assemblées législatives compétentes l'autorisation de légiférer sur certaines questions.

L'Assembleia da República désigne, par élection, les membres des organes constitutionnels et externes, notamment 10 juges de la Cour Constitutionnelle, le Médiateur de la République, le Président du Conseil économique et social, 7 membres du Conseil supérieur de la magistrature, 5 membres du Conseil supérieur du ministère public, 6 membres de la Commission nationale des élections, les membres de l'Autorité de régulation des média et les membres du Conseil de contrôle du système de renseignements de la République.

 

Votes pour exprimer des vœux et des sentiments

Les députés, les groupes parlementaires et le Bureau peuvent soumettre des propositions de vote de félicitations, de contestation, de condamnation, de bienvenue, de solidarité, de condoléances, chaque proposition de vote étant obligatoirement d'un seul type.

 

Pouvoirs des députés

Les députés ont notamment les pouvoirs suivants :
a) déposer des propositions de révision constitutionnelle ;

b) déposer des propositions de loi, de règlement ou de résolution, notamment de référendum, ainsi que des propositions de délibération, et demander leur inscription à l'ordre du jour ;

c) prendre part aux débats parlementaires ;

d) poser des questions au gouvernement sur son action ou sur celle de l'Administration publique, sous réserve des dispositions légales relatives au secret d'État ;

e) demander et obtenir du gouvernement, ou des organes de toute personne publique, les éléments, les informations et les publications officielles qu'ils considèrent utiles à l'exercice de leur mandat ;

f) demander la création de commissions parlementaires d'enquête ;

g) déposer des amendements ;

h) demander l'examen d'ordonnances, afin de faire cesser leur application ou d'y introduire des amendements ;

i) demander l'urgence pour l'examen de toute initiative ;

j) déposer des motions de censure contre le gouvernement ;

l) prendre part aux débats et aux votes ;

m) proposer la création de commissions parlementaires ad hoc ;

n) proposer des auditions parlementaires ;

o) demander à la Cour constitutionnelle de contrôler la constitutionnalité et la légalité d'une disposition législative, avant ou après son adoption.

 

Votes

Les délibérations sont acquises à la pluralité de voix, en présence de la majorité légale de députés en exercice, vérifiée au préalable par le recours au mécanisme de vote électronique et annoncée par le Bureau.

Les formes de vote admissibles sont les suivantes:
- par assis et levé;
- par vote électronique;

- par appel nominal;

- par vote secret.

Le vote par appel nominal, à la demande d'un dixième des députés, est utilisé pour les questions suivantes:
- l'autorisation de déclarer la guerre et de faire la paix;
- l'autorisation et la confirmation de la déclaration de l'état de siège ou de l'état d'urgence;
- la mise en accusation du Président de la République;
- les amnisties et de grâces collectives;
- le réexamen des décrets ou des résolutions ayant fait l'objet d'un veto présidentiel.

Toute autre question peut faire l'objet d'un vote par appel nominal si l'assemblée plénière ou la Conférence des présidents en décide ainsi. Ce vote est effectué dans l'ordre alphabétique et l'expression du vote est également enregistrée électroniquement. 

En cas d'égalité lors du vote, la question en cause fait l'objet d'une nouvelle discussion. S'il n'y a pas eu de débat, le vote sera repris à la prochaine séance, avec la possibilité d'un débat.

L'égalité des voix lors du deuxième vote équivaut à un rejet.
 

Ont lieu au scrutin secret :

- les élections;

- les délibérations qui, conformément au règlement ou au statut des députés, doivent respecter cette forme.